上海工商外国语职业学院

211 | 985 | 双一流 | 语言
上海市 高职(专科) 省重点 民办

8458

明德至善、融通中外

021-68020551,68021818,68020632

http://www.sicfl.edu.cn/

图片

上海工商外国语职业学院2020年招生章程

2022-06-22 22:46:59      分享至:

2020年上海市普通高校专科层次依法自主招生章程

一、院校名称

上海工商外国语职业学院

二、就读校址

上海市浦东新区惠南镇观海路505号

三、招生层次

□ 本科 ■ 高职 □ 专科

四、办学类型

■ 普通高等学校 □ 成人高等学校

□ 公办高等学校 ■ 民办高等学校 □ 独立学院

□ 高等专科学校 ■ 高等职业技术学校

五、颁发学历证书的学校名称及证书种类

院校名称

上海工商外国语职业学院

证书种类

修学期满,符合毕业要求,颁发上海工商外国语职业学院的专科毕业证书

六、院校招生管理机构

上海工商外国语职业学院是营利性民办高校,全称为上海工商外国语职业学院有限公司。上海工商外国语职业学院招生领导小组是我校招生工作的最高决策机构,统一领导学校招生工作;上海工商外国语职业学院招生办公室是我校组织和实施招生工作的常设机构,负责学校招生日常工作;上海工商外国语职业学院招生监察小组是我校招生工作纪检监察机构。

七、招生计划及说明

我校2020年专科层次依法自主招生专业和计划为:50.png

51.png

  备注:1.空中乘务专业须面试合格方可报考(详情见学校网站和学校公众号)。

  2.凡报考学前教育专业的考生无口吃。

  3.无男女比例限制。

  4.艺术类专业(视觉传播设计与制作、游戏设计、环境艺术设计)与非艺术类专业不得兼报。


八、专业培养对入学外


语考试语种的要求

入学外语考试语种不限;入学后日语专业教学外语语种为日语和英语;入学后韩语专业教学外语语种为韩语和英语;入学后德语专业教学外语语种为德语和英语;入学后法语专业教学外语语种为法语和英语;入学后西班牙语专业教学外语语种为西班牙语和英语;入学后俄语专业教学外语语种为俄语和英语;其他专业教学语种为英语。

九、选拔对象

符合《上海市教育委员会关于做好2020年上海市普通高校考试招生报名工作的通知》(沪教委学〔2019〕43号)和《上海市教育委员会关于印发〈2020年上海市部分普通高校专科层次实行依法自主招生改革试点方案〉的通知》(沪教委学〔2019〕60号)关于专科层次依法自主招生报名条件规定的考生,可报考我校2020年专科层次依法自主招生。

十、身体健康状况要求

以教育部、卫生部和中国残疾人联合会印发的《普通高等学校招生体检工作指导意见》及有关补充规定为依据,考生须据实上报健康状况。若隐瞒病情病史,学校将按照本校学籍管理规定中有关退学与休学的规定执行。

十一、测试安排

(一)考试时间:根据教委规定的统一时间执行,具体日期详见本校官网,考试科目及时间详见准考证。

(二)考试地点:上海市浦东新区惠南镇观海路505号。具体考场详见考生准考证。

(三)考试科目:

52.png

(四)申请优先录取考生的具体安排如下:

53.png

54.png

55.png

56.png

3.申请优先录取考生的考试科目如下:
57.png 

十二、录取规则

(一)申请优先录取考生的录取规则:

60.png

61.png

以上规定仅适用于申请优先录取的考生。未被“优先录取”的考生继续参加投档录取。

(二)对普通高中学业水平合格性考试成绩齐全的高中应届毕业生,采用普通高中学业水平合格性考试成绩与职业适应性测试成绩相结合的办法录取。

1.普通高中学业水平合格性考试成绩(思想政治、历史、地理、物理、化学、生命科学、信息科技7门科目),以市教育考试院组织的考试成绩为准。折算办法:合格100分,不合格50分,分值700分。

2.测试办法:

(1)非艺术类专业:职业适应性测试300分(含文化基础150分、职业与心智90分、专业通识基础60分);

(2)艺术类专业:装饰画100分。

3.成绩计算:

(1)非艺术类专业成绩合成总分(满分1000分)=7门学业水平合格性考试折算成绩(满分700分)+职业适应性测试成绩(满分300分);

(2)艺术类专业成绩合成总分(满分1300分)=7门学业水平合格性考试折算成绩(满分700分)+装饰画(满分100分)×6。

4.录取规则:

(1)非艺术类专业:依据成绩合成总分从高分到低分划定各专业最低录取资格线(按招生计划1:1划定)。同分则依次比较职业适应性测试中的文化基础、职业与心智、专业通识基础成绩;

(2)艺术类专业:依据成绩合成总分从高分到低分划定各专业最低录取资格线(按招生计划1:1划定)。同分则比较装饰画成绩。

5.征求志愿报考非艺术类专业的考生按照上述规则录取。

(三)对中等职业教育的公共基础课程语文、数学、英语3门科目合格性考试成绩齐全的中等职业学校(含中专、职校和技校)应届毕业生,采用文化素质测试成绩与职业技能测试成绩相结合的办法录取。

1.文化素质测试使用中等职业学校学生学业水平公共基础课语文、数学、英语3门科目的合格性考试成绩,每门满分50分,共计150分,以市教育考试院组织的考试成绩为准,其中“合格”计50分,“不合格”但参加学校组织的补考“合格”计45分,“不合格”且参加学校组织的补考仍“不合格”或未参加补考计25分。

2.测试办法:

(1)非艺术类专业:素质技能测试100分;

(2)艺术类专业:装饰画100分。

3.成绩计算:

(1)非艺术类专业成绩合成总分(满分250分)=3门学业水平合格性考试折算成绩(满分150分)+素质技能测试成绩(满分100分);

(2)艺术类专业成绩合成总分(满分250分)=3门学业水平合格性考试折算成绩(满分150分)+装饰画(满分100分)。

4.录取规则:

(1)非艺术类专业:依据成绩合成总分从高分到低分划定各专业最低录取资格线(按招生计划1:1划定)。同分则依次比较英语、语文、数学学业水平等级性考试成绩;

(2)艺术类专业:依据成绩合成总分从高分到低分划定各专业最低录取资格线(按招生计划1:1划定)。同分则比较装饰画成绩。

5.征求志愿报考非艺术类专业的考生按照上述规则录取。

(四)高中往届毕业生及普通高中学业水平合格性考试成绩不全的高中应届毕业生、中等职业学校(含中专、职校和技校)往届毕业生及中等职业教育的公共基础课程语文、数学、英语3门科目合格性考试成绩不全的中等职业学校(含中专、职校和技校)应届毕业生,采用统一入学测试成绩与职业技能测试成绩相结合的办法录取。

1.测试办法:

非艺术类专业:入学测试150分,素质技能测试100分。

2.成绩计算:

非艺术类专业成绩合成总分(满分250分)=入学测试成绩(满分150分)+素质技能测试成绩(满分100分)。

3.录取规则:

非艺术类专业:依据成绩合成总分从高分到低分划定各专业最低录取资格线(按招生计划1:1划定)。同分则比较入学测试成绩。

4.征求志愿报考非艺术类专业的考生按照上述规则录取。

(五)退役军人的考试招生录取办法另行通知。

十三、收费标准

学费标准

应用英语、应用日语、应用韩语、应用德语、应用法语、应用西班牙语、应用俄语、会计、国际商务、酒店管理、空中乘务、学前教育、法律事务、新闻采编与制作、影视编导、视觉传播设计与制作、游戏设计、环境艺术设计专业21800元/生/年;

汉语、数控技术、计算机信息管理、机电一体化技术(智能设备维护与保养)、电子商务技术、休闲体育专业20000元/生/年;

会展策划与管理(中澳合作)、计算机信息管理(大数据分析中美合作)专业28000元/生/年。

(沪教委民﹝2015﹞4号)

住宿费标准

4500元/生/年(四人间),3300元/生/年(六人间)

(沪教委民﹝2015﹞4号)

报名、考试费

报名费14元/人;考试费:艺术类专业校测科目(“装饰画”)50元/科、其他科目26元/科。

(沪价费﹝2006﹞5号,沪预财联﹝2006﹞1号)

十四、资助政策

我校认真执行国家和本市相关学生资助规定,被本校录取的家庭经济困难学生可通过“绿色通道”申请入学,入学后可按规定申请国家奖学金、国家励志奖学金、上海市奖学金、国家助学金、国家助学贷款、勤工助学岗位、特殊困难补助和学费减免等。同时,学校还设立学校奖学金。我校承诺:确保被本校录取的学生不因家庭经济困难而辍学。

十五、监督机制及举报电话

我校专科层次依法自主招生全程接受本校纪委监察处监督。

举报电话:021-68020838

十六、网址及联系电话

学校官网:http://www.sicfl.edu.cn

招生办官网:http://zs.sicfl.edu.cn/index.asp

咨询电话:021-68021818、68020551、68020632

十七、其他须知

(一)网上报名

网上填报志愿

所有考生(退役士兵除外)均通过上海招考热线(www.shmeea.edu.cn)志愿填报系统进行网上志愿填报。网上志愿填报时间:根据教委规定的统一时间执行。考生可填报1所院校志愿,最多可填报4个专业志愿,一般专业志愿与艺体类专业志愿之间不得兼报,同时须勾选是否服从专业调剂。

(二)打印准考证

凡报考我校的考生(退役军人除外)可于统一考试前3日内登录我校网站(www.sicfl.edu.cn)主页点击“2020年自主招生准考证”浮标打印准考证。

(三)考生可通过我校网站www.sicfl.edu.cn“招生信息”栏目中查阅各招生专业简介与测试大纲。

(四)档案管理

通过专科层次依法自主招生录取的考生凭院校录取通知书于2020年8月下旬,前往相关区高招办或高中阶段学校等个人档案所在地提取或转递纸质档案,并按院校的规定递送。

(五)通过专科层次依法自主招生被录取的考生不得参加《上海市教育委员会关于做好2020年上海市普通高校考试招生报名工作的通知》(沪教委学〔2019〕43号)规定的其他考试;未被专科层次依法自主招生录取的考生,可参加符合文件规定报名条件的其他考试。

(六)本章程由上海工商外国语职业学院招生办公室负责解释。


上海工商外国语职业学院2020年招生章程

2022-06-22 22:46:59

2020年上海市普通高校专科层次依法自主招生章程

一、院校名称

上海工商外国语职业学院

二、就读校址

上海市浦东新区惠南镇观海路505号

三、招生层次

□ 本科 ■ 高职 □ 专科

四、办学类型

■ 普通高等学校 □ 成人高等学校

□ 公办高等学校 ■ 民办高等学校 □ 独立学院

□ 高等专科学校 ■ 高等职业技术学校

五、颁发学历证书的学校名称及证书种类

院校名称

上海工商外国语职业学院

证书种类

修学期满,符合毕业要求,颁发上海工商外国语职业学院的专科毕业证书

六、院校招生管理机构

上海工商外国语职业学院是营利性民办高校,全称为上海工商外国语职业学院有限公司。上海工商外国语职业学院招生领导小组是我校招生工作的最高决策机构,统一领导学校招生工作;上海工商外国语职业学院招生办公室是我校组织和实施招生工作的常设机构,负责学校招生日常工作;上海工商外国语职业学院招生监察小组是我校招生工作纪检监察机构。

七、招生计划及说明

我校2020年专科层次依法自主招生专业和计划为:50.png

51.png

  备注:1.空中乘务专业须面试合格方可报考(详情见学校网站和学校公众号)。

  2.凡报考学前教育专业的考生无口吃。

  3.无男女比例限制。

  4.艺术类专业(视觉传播设计与制作、游戏设计、环境艺术设计)与非艺术类专业不得兼报。


八、专业培养对入学外


语考试语种的要求

入学外语考试语种不限;入学后日语专业教学外语语种为日语和英语;入学后韩语专业教学外语语种为韩语和英语;入学后德语专业教学外语语种为德语和英语;入学后法语专业教学外语语种为法语和英语;入学后西班牙语专业教学外语语种为西班牙语和英语;入学后俄语专业教学外语语种为俄语和英语;其他专业教学语种为英语。

九、选拔对象

符合《上海市教育委员会关于做好2020年上海市普通高校考试招生报名工作的通知》(沪教委学〔2019〕43号)和《上海市教育委员会关于印发〈2020年上海市部分普通高校专科层次实行依法自主招生改革试点方案〉的通知》(沪教委学〔2019〕60号)关于专科层次依法自主招生报名条件规定的考生,可报考我校2020年专科层次依法自主招生。

十、身体健康状况要求

以教育部、卫生部和中国残疾人联合会印发的《普通高等学校招生体检工作指导意见》及有关补充规定为依据,考生须据实上报健康状况。若隐瞒病情病史,学校将按照本校学籍管理规定中有关退学与休学的规定执行。

十一、测试安排

(一)考试时间:根据教委规定的统一时间执行,具体日期详见本校官网,考试科目及时间详见准考证。

(二)考试地点:上海市浦东新区惠南镇观海路505号。具体考场详见考生准考证。

(三)考试科目:

52.png

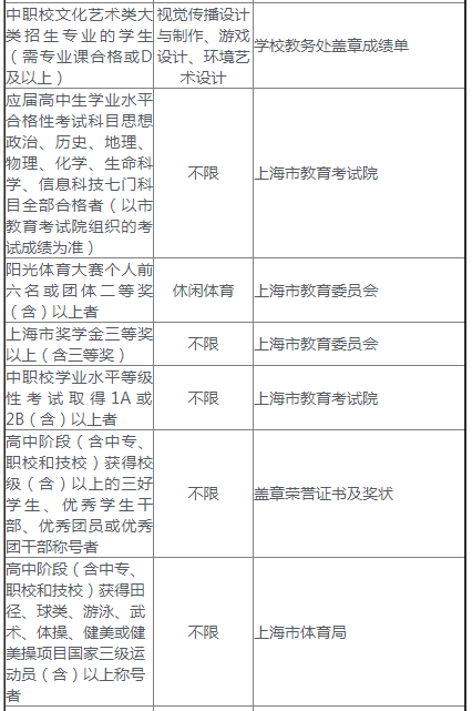
(四)申请优先录取考生的具体安排如下:

53.png

54.png

55.png

56.png

3.申请优先录取考生的考试科目如下:
57.png 

十二、录取规则

(一)申请优先录取考生的录取规则:

60.png

61.png

以上规定仅适用于申请优先录取的考生。未被“优先录取”的考生继续参加投档录取。

(二)对普通高中学业水平合格性考试成绩齐全的高中应届毕业生,采用普通高中学业水平合格性考试成绩与职业适应性测试成绩相结合的办法录取。

1.普通高中学业水平合格性考试成绩(思想政治、历史、地理、物理、化学、生命科学、信息科技7门科目),以市教育考试院组织的考试成绩为准。折算办法:合格100分,不合格50分,分值700分。

2.测试办法:

(1)非艺术类专业:职业适应性测试300分(含文化基础150分、职业与心智90分、专业通识基础60分);

(2)艺术类专业:装饰画100分。

3.成绩计算:

(1)非艺术类专业成绩合成总分(满分1000分)=7门学业水平合格性考试折算成绩(满分700分)+职业适应性测试成绩(满分300分);

(2)艺术类专业成绩合成总分(满分1300分)=7门学业水平合格性考试折算成绩(满分700分)+装饰画(满分100分)×6。

4.录取规则:

(1)非艺术类专业:依据成绩合成总分从高分到低分划定各专业最低录取资格线(按招生计划1:1划定)。同分则依次比较职业适应性测试中的文化基础、职业与心智、专业通识基础成绩;

(2)艺术类专业:依据成绩合成总分从高分到低分划定各专业最低录取资格线(按招生计划1:1划定)。同分则比较装饰画成绩。

5.征求志愿报考非艺术类专业的考生按照上述规则录取。

(三)对中等职业教育的公共基础课程语文、数学、英语3门科目合格性考试成绩齐全的中等职业学校(含中专、职校和技校)应届毕业生,采用文化素质测试成绩与职业技能测试成绩相结合的办法录取。

1.文化素质测试使用中等职业学校学生学业水平公共基础课语文、数学、英语3门科目的合格性考试成绩,每门满分50分,共计150分,以市教育考试院组织的考试成绩为准,其中“合格”计50分,“不合格”但参加学校组织的补考“合格”计45分,“不合格”且参加学校组织的补考仍“不合格”或未参加补考计25分。

2.测试办法:

(1)非艺术类专业:素质技能测试100分;

(2)艺术类专业:装饰画100分。

3.成绩计算:

(1)非艺术类专业成绩合成总分(满分250分)=3门学业水平合格性考试折算成绩(满分150分)+素质技能测试成绩(满分100分);

(2)艺术类专业成绩合成总分(满分250分)=3门学业水平合格性考试折算成绩(满分150分)+装饰画(满分100分)。

4.录取规则:

(1)非艺术类专业:依据成绩合成总分从高分到低分划定各专业最低录取资格线(按招生计划1:1划定)。同分则依次比较英语、语文、数学学业水平等级性考试成绩;

(2)艺术类专业:依据成绩合成总分从高分到低分划定各专业最低录取资格线(按招生计划1:1划定)。同分则比较装饰画成绩。

5.征求志愿报考非艺术类专业的考生按照上述规则录取。

(四)高中往届毕业生及普通高中学业水平合格性考试成绩不全的高中应届毕业生、中等职业学校(含中专、职校和技校)往届毕业生及中等职业教育的公共基础课程语文、数学、英语3门科目合格性考试成绩不全的中等职业学校(含中专、职校和技校)应届毕业生,采用统一入学测试成绩与职业技能测试成绩相结合的办法录取。

1.测试办法:

非艺术类专业:入学测试150分,素质技能测试100分。

2.成绩计算:

非艺术类专业成绩合成总分(满分250分)=入学测试成绩(满分150分)+素质技能测试成绩(满分100分)。

3.录取规则:

非艺术类专业:依据成绩合成总分从高分到低分划定各专业最低录取资格线(按招生计划1:1划定)。同分则比较入学测试成绩。

4.征求志愿报考非艺术类专业的考生按照上述规则录取。

(五)退役军人的考试招生录取办法另行通知。

十三、收费标准

学费标准

应用英语、应用日语、应用韩语、应用德语、应用法语、应用西班牙语、应用俄语、会计、国际商务、酒店管理、空中乘务、学前教育、法律事务、新闻采编与制作、影视编导、视觉传播设计与制作、游戏设计、环境艺术设计专业21800元/生/年;

汉语、数控技术、计算机信息管理、机电一体化技术(智能设备维护与保养)、电子商务技术、休闲体育专业20000元/生/年;

会展策划与管理(中澳合作)、计算机信息管理(大数据分析中美合作)专业28000元/生/年。

(沪教委民﹝2015﹞4号)

住宿费标准

4500元/生/年(四人间),3300元/生/年(六人间)

(沪教委民﹝2015﹞4号)

报名、考试费

报名费14元/人;考试费:艺术类专业校测科目(“装饰画”)50元/科、其他科目26元/科。

(沪价费﹝2006﹞5号,沪预财联﹝2006﹞1号)

十四、资助政策

我校认真执行国家和本市相关学生资助规定,被本校录取的家庭经济困难学生可通过“绿色通道”申请入学,入学后可按规定申请国家奖学金、国家励志奖学金、上海市奖学金、国家助学金、国家助学贷款、勤工助学岗位、特殊困难补助和学费减免等。同时,学校还设立学校奖学金。我校承诺:确保被本校录取的学生不因家庭经济困难而辍学。

十五、监督机制及举报电话

我校专科层次依法自主招生全程接受本校纪委监察处监督。

举报电话:021-68020838

十六、网址及联系电话

学校官网:http://www.sicfl.edu.cn

招生办官网:http://zs.sicfl.edu.cn/index.asp

咨询电话:021-68021818、68020551、68020632

十七、其他须知

(一)网上报名

网上填报志愿

所有考生(退役士兵除外)均通过上海招考热线(www.shmeea.edu.cn)志愿填报系统进行网上志愿填报。网上志愿填报时间:根据教委规定的统一时间执行。考生可填报1所院校志愿,最多可填报4个专业志愿,一般专业志愿与艺体类专业志愿之间不得兼报,同时须勾选是否服从专业调剂。

(二)打印准考证

凡报考我校的考生(退役军人除外)可于统一考试前3日内登录我校网站(www.sicfl.edu.cn)主页点击“2020年自主招生准考证”浮标打印准考证。

(三)考生可通过我校网站www.sicfl.edu.cn“招生信息”栏目中查阅各招生专业简介与测试大纲。

(四)档案管理

通过专科层次依法自主招生录取的考生凭院校录取通知书于2020年8月下旬,前往相关区高招办或高中阶段学校等个人档案所在地提取或转递纸质档案,并按院校的规定递送。

(五)通过专科层次依法自主招生被录取的考生不得参加《上海市教育委员会关于做好2020年上海市普通高校考试招生报名工作的通知》(沪教委学〔2019〕43号)规定的其他考试;未被专科层次依法自主招生录取的考生,可参加符合文件规定报名条件的其他考试。

(六)本章程由上海工商外国语职业学院招生办公室负责解释。